Maurya Dynasty Mind Map - How to use mind maps?

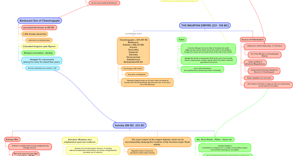
Maurya Dynasty Mind Map - Maurya dynasty map showing their capital, boundaries and cities where they ruled.

Random Posts

  • Aamna Sharif Instagram Story
  • Sonam Kapoor Marriage Date
  • September 20 Zodiac Sign Personality
  • Bblunt Blue Velvet Hair Color
  • Lakme Compact Price In India
  • Juanna Sanghvi Age 2020
  • Equalize Gym Yonkers
  • Kareena Dob
  • Orderhere Magicpin
  • Anita Dongre Bridal Lehenga Price Range
  • Kavita Kundra Deleena Kundra
  • Bridal Hairstyles For Saree For Reception
  • Topical Retinoids Products
  • Aiyaary Full Movie Download Mp4Moviez
  • Malaal Movie Cast Name
  • Popular Posts

  • Hum Saath Saath Hain Full Movie Hd 720P Filmywap Download
  • Bestsecret Code
  • Roadies Rising Contestants Names With Photos
  • Palak Tiwari Instagram Account
  • Healthkart Gurgaon Office Address
  • Akshat Rajan Gf
  • Alifinds Instagram
  • Christmas Tata Photos Hd
  • Lakme 9 To 5 Bb Compact Powder
  • Dulquer Salmaan Movies 2019 Malayalam
  • Javed Siddiqui Anita Ayub
  • Jennifer Winget Images Maya
  • Easy Flower Rangoli Designs Images
  • October 8 Zodiac Sign 2021
  • Jennifer Winget Hd Images Behad